uniapp
生命周期
应用生命周期
javascript
onLanuch – uni-app 初始化完成时触发(全局只触发一次)
onShow – uni-app启动,或从后台进入前台显示
onHide – uni-app从前台进入后台
onError – 当uni-app 报错时触发
onUNiNViewMessage – 对 nvue 页面发送的数据进行监听
onUnhandledRejection – 对未处理的Promise拒绝事件监听函数
onPageNotFound – 页面不存在监听函数
onThemeChange – 监听系统主题变化页面生命周期
javascript
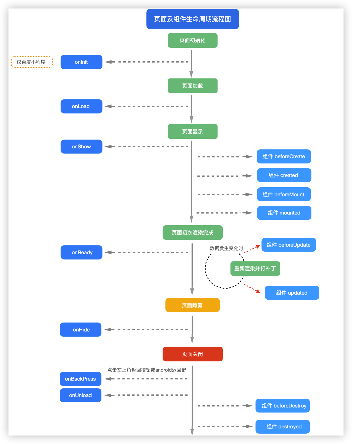
onInit – 监听页面初始化,参数同onLoad参数,为上个页面传递的数据,参数类型为Object,触发时机早于onLoad
onLoad – 监听页面加载,其参数为上个页面传递的数据,参数类型为Object
onShow – 监听页面显示,页面每次出现在屏幕上都触发,包括从下级页面返回露出当前页面
onReady – 监听页面初次渲染
onHide – 监听页面隐藏
onUnload – 监听页面隐藏
onResize – 监听窗口尺寸变化组件的生命周期
javascript
beforeCreate;
created;
beforeMount;
mounted;
beforeUpdate;
updated;
beforeDestroy;
destroyed;
为不同的平台设置不同的代码
使用方法:以#ifdef或#ifndef加平台开头,以#endif结尾
#ifdef:if defined 如果是 xx 平台则运行代码块
#ifndef:if not defined 如果不是 xx 平台才运行代码块
- H5 H5
- MP-WEIXIN 微信小程序
- APP-PLUS app
- MP 所有小程序
如何跟随 uni-app 版本更新
项目下,执行npx @dcloudio/uvm@latest 即可,此命令会自动安装vue-i18n